2023-06-28 16:30:36 浏览数:0
月季(Rosa spp.)是重要的园林植物,世界范围内广受人们喜爱,也是我国传统名花和多个城市的市花。除作为鲜切花应用外,月季广泛用于室外景观绿化花卉。在室外绿化应用过程中会经常遇到干旱等不良环境,影响其应用范围和观赏品质。因此,研究月季如何适应干旱胁迫的分子机制,采用分子生物学手段培育耐干旱月季新优品种,提高其应用范围,降低养护管理成本,进而获得高抗月季种质具有重要的理论和实践意义。
近日,tyc234cc太阳成集团姜新强课题组在植物学经典权威期刊《Plant Physiology》在线发表了一篇题为“Transcription factor RcNAC091 enhances rose drought tolerance through the abscisic acid-dependent pathway”的研究论文,揭示了RcNAC091-RcWRKY71分子调控模块应答干旱胁迫的分子机制。研究揭示了干旱胁迫条件下,RcNAC091对RcWRKY71的调控机制,这些发现丰富了月季干旱适应过程的转录调控网络,对于进一步探索ABA参与的干旱逆境提供了新的思路。

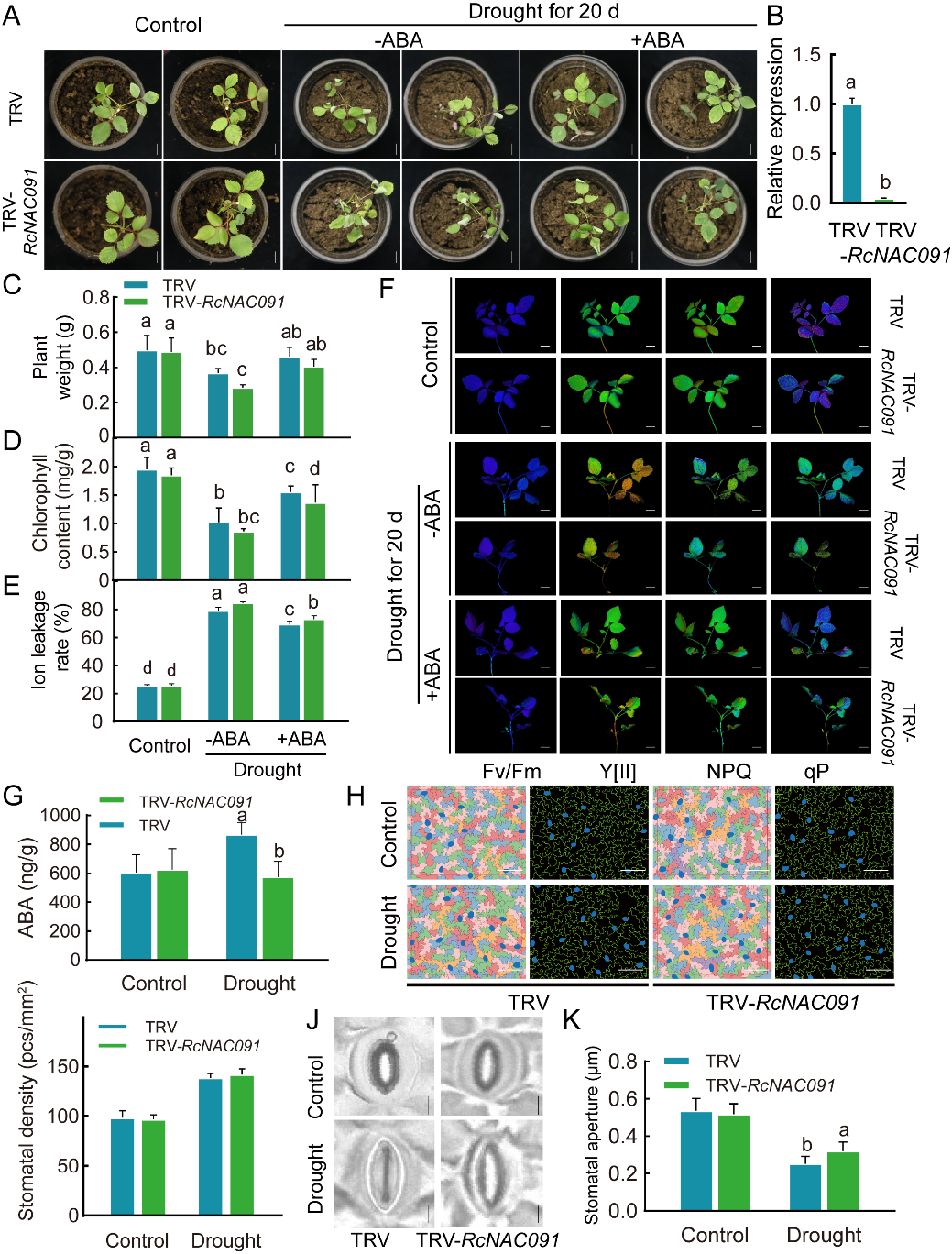
课题组前对月季NAC家族基因进行了全基因组分析,获得胁迫诱导类NAC家族成员,进一步试验分析发现SNAC亚族成员RcNAC091的表达受到干旱的诱导(Plant Molecular Biology, 2021,108 (6): 605-619)。该研究进一步对RcNAC091的生物学功能和参与干旱胁迫的分子机制进行了研究。RcNAC091定位于细胞核并具有转录激活活性;RcNAC091沉默导致干旱胁迫耐受性降低,而RcNAC091过表达则能够提高干旱胁迫耐性;并且,ABA处理后增强了干旱胁迫适应性。比较转录组结果显示,RcNAC091影响了ABA信号传导和氧化酶代谢相关基因的表达,并且RcWRKY71在RcNAC091沉默植株中的表达受到抑制。

图1 RcNAC091能够提高干旱胁迫耐性
进一步研究结果表明RcNAC091在体内和体外直接靶向RcWRKY71的启动子。RcWRKY71沉默的月季植株对ABA和干旱胁迫都不敏感,而RcWRKY71过表达的植株对ABA敏感,从而产生耐旱表型;同时,ABA生物合成和信号传导相关基因在RcWRKY71沉默株系中的表达均受到影响。上述研究结果揭示了月季适应干旱胁迫过程中的RcNAC091-RcWRKY71分子调控模块,RcWRKY71能够被RcNAC091转录激活,影响其对ABA途径相关基因的表达而参与干旱胁迫过程。

图2 RcNAC091-RcWRKY71响应干旱胁迫的调控模块
tyc234cc太阳成集团在读硕士研究生耿丽芳为该论文第一作者,课题组在读硕士研究生于爽、张一昌、苏林以及卢婉佩博士也参与了相关工作。研究得到了国家重点研发计划(2018YFD1000400)和国家自然科学基金项目(32002084)的资助。
据悉,此项工作是学院近些年在探索实施山东省研究生教育质量提升重点项目“地方农业高校“四位一体”风景园林学创新拔尖人才培养模式探索与实践”的人才培养成果。依托该项目,对学院风景园林研究生的培养全面实施“一核两翼三阶段”一体化组合式风景园林研究生人才培养模式。该模式在研究生科研素养提升、科研成果产出、实践应用能力锻造等方面均取得了长足进步。